首页
幼儿启蒙
幼升小
小学
小学语文
小学数学
小学英语
初中
初中语文
初中数学
初中英语
初中物理
初中化学
初中历史
初中地理
初中生物
初中道德与法治
高中
高中语文
高中数学
高中英语
高中物理
高中化学
高中生物
高中政治
高中地理
高中历史
真题资料
中考真题
高考真题
学科小程序
教务资料
开通会员
开通会员
全站资源会员免费学习
资源可直接下载
微信专属客服
更多权益年会员专享
开通会员
开通合伙人
免费搭建同款资源站
课程资源同步更新
一对一技术指导
项目,引流等免费学习
开通合伙人
开通会员 尊享会员权益
登录
注册
找回密码
首页
幼儿启蒙
幼升小
小学
小学语文
小学数学
小学英语
初中
初中语文
初中数学
初中英语
初中物理
初中化学
初中历史
初中地理
初中生物
初中道德与法治
高中
高中语文
高中数学
高中英语
高中物理
高中化学
高中生物
高中政治
高中地理
高中历史
真题资料
中考真题
高考真题
学科小程序
教务资料
开通会员 尊享会员权益
登录
注册
找回密码
初中
版本
统编版
版本
通用资料
人教版
北师大版
苏教版
西师大版
冀教版
青岛版(六三制)
北京版
沪教版
青岛版(五四制)
浙教版
版本
通用资料
人教版(PEP)
人教版(新起点)
版本
统编版
版本
通用资料
人教版
北师大版
苏科版
沪科版
华东师大版
浙教版
冀教版
青岛版
沪教版
湘教版
版本
通用资料
人教版
外研版
牛津译林版
牛津上海版
牛津深圳版
仁爱版
冀教版
北师大版
版本
通用资料
人教版
苏科版
沪科版
沪粤版
教科版
北师大版
版本
全部
通用资料
人教版
科粤版
鲁教版
沪教版
版本
通用资料
人教版
北师大版
苏教版
济南版
苏科版
版本
统编版
版本
统编版
版本
通用资料
人教版
湘教版
商务星球版
中图版
粤教版
仁爱版
晋教版
沪教版
版本
统编版
人教版
版本
通用资料
人教A版
人教B版
北师大版
苏教版
沪教版
湘教版
版本
通用资料
人教版
外研版
牛津译林版
牛津上海版
翼教版
北师大版
版本
通用资料
人教版
粤教版
鲁科版
教科版
沪教版
沪科版
版本
通用资料
人教版
苏教版
鲁科版
沪科版
版本
通用资料
人教版
浙科版
苏教版
沪科版
北师大版
版本
统编版
版本
统编版
版本
通用资料
人教版
湘教版
鲁教版
中图版
年级
一年级上册
一年级下册
二年级上册
二年级下册
三年级上册
三年级下册
四年级上册
四年级下册
五年级上册
五年级下册
六年级上册
六年级下册
年级
全部
七年级上册
七年级下册
八年级上册
八年级下册
九年级上册
九年级下册
年级
高一上册
高一下册
高二上册
高二下册
高三上册
高三下册
年级
一年级上册
一年级下册
二年级上册
二年级下册
三年级上册
三年级下册
四年级上册
四年级下册
五年级上册
五年级下册
六年级上册
六年级下册
年级
七年级上册
七年级下册
八年级上册
八年级下册
九年级上册
九年级下册
年级
高一上册
高一下册
高二上册
高二下册
高三上册
高三下册
类型
预习单
知识点
课时练习
专项练习
单元测试
月考试卷
期中试卷
期末试卷
类型
预习单
知识点
课时练习
专项练习
单元测试
月考试卷
期中试卷
期末试卷
类型
预习单
知识点
课时练习
专项练习
单元测试
期中试卷
期末试卷
月考试卷
年份
2024
2023
2022
2021
2020
地区
北京市
天津市
河北
山西
内蒙古
辽宁
吉林
黑龙江
上海市
江苏
浙江
安徽
福建
江西
山东
河南
湖北
湖南
广东
广西
海南
重庆市
四川
贵州
云南
西藏
陕西
甘肃
青海
宁夏
新疆
科目
语文
数学
英语
物理
化学
生物
道德与法治
历史
地理
科目
语文
数学
英语
物理
化学
生物
政治
历史
地理
排序
更新
浏览
点赞
评论
【2025秋新版】九上化学预习必记30个常见易考元素
------预览已结束,还剩5页未读------开通会员后可免费下载高清完整文档
付费资源
¥
8.8
10月13日 00:00
0
25
15
【2025秋新版】九上【化学】期末考试模拟卷
------预览已结束,还剩9页未读------开通会员后可免费下载高清完整文档
付费资源
¥
9.9
10月13日 00:00
0
23
11
2023-2024学年湖北省武汉市汉阳区九年级上学期化学12月月考试题及答案(Word版)
------预览已结束,还剩12页未读------开通会员后可免费下载高清完整文档
付费资源
¥
9.8
12月15日 08:59
0
27
8
2023-2024学年辽宁省沈阳市铁西区九年级上学期化学期末试题及答案(Word版)
------预览已结束,还剩17页未读------开通会员后可免费下载高清完整文档
付费资源
¥
9.8
12月14日 08:59
0
31
11
2023-2024学年辽宁省沈阳市铁西区九年级上学期化学期中试题及答案(Word版)
------预览已结束,还剩12页未读------开通会员后可免费下载高清完整文档
付费资源
¥
8.8
12月14日 08:59
0
40
15
2023-2024学年陕西省西安市碑林区九年级上学期化学10月月考试题及答案(Word版)
------预览已结束,还剩15页未读------开通会员后可免费下载高清完整文档
付费资源
¥
9.9
12月11日 08:18
0
37
7
2023-2024学年陕西省西安市九年级上学期化学12月月考试题及答案(Word版)
------预览已结束,还剩14页未读------开通会员后可免费下载高清完整文档
付费资源
¥
9.9
11月4日 08:59
0
23
15
2023-2024学年辽宁省沈阳市浑南区九年级上学期化学期末试题及答案(Word版)
------预览已结束,还剩13页未读------开通会员后可免费下载高清完整文档
付费资源
¥
9.9
11月4日 08:57
0
40
14
2023-2024学年辽宁省沈阳市康平县九年级上学期化学期末试题及答案(Word版)
------预览已结束,还剩14页未读------开通会员后可免费下载高清完整文档
付费资源
¥
9.9
11月4日 08:55
0
52
9
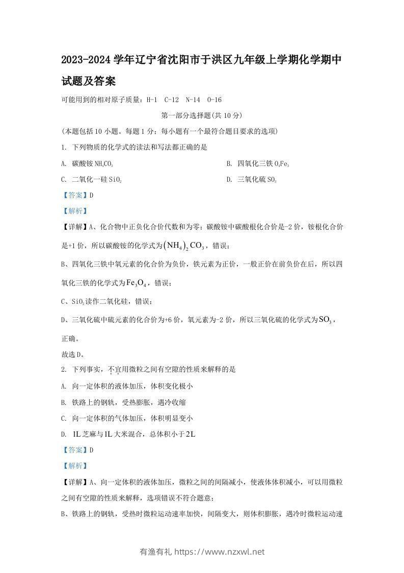
2023-2024学年辽宁省沈阳市于洪区九年级上学期化学期中试题及答案(Word版)
------预览已结束,还剩12页未读------开通会员后可免费下载高清完整文档
付费资源
¥
9.9
11月4日 08:54
0
34
12
加载更多
HI!请登录
登录
注册
微信公众号
随机文章
最近更新
有渔有礼:优质学习资料
有渔有礼学习资料网主要是为幼小初高学生提供学习资料,学科资料,学霸笔记,学习资源,教辅资料,试题试卷,课件教案等优质学习资源。
查看详情
在手机上浏览此页面
登录
没有账号?立即注册
用户名或邮箱
登录密码
记住登录
找回密码
登录
注册
已有账号,立即登录
设置用户名
设置密码
重复密码
注册
注册即表示同意
用户协议
、
隐私声明
欢迎来到有渔有礼!
有渔有礼学科网
每日分享优质学习资料
开通会员免费学习