首页
幼儿启蒙
幼升小
小学
小学语文
小学数学
小学英语
初中
初中语文
初中数学
初中英语
初中物理
初中化学
初中历史
初中地理
初中生物
初中道德与法治
高中
高中语文
高中数学
高中英语
高中物理
高中化学
高中生物
高中政治
高中地理
高中历史
真题资料
中考真题
高考真题
学科小程序
教务资料
开通会员
开通会员
全站资源会员免费学习
资源可直接下载
微信专属客服
更多权益年会员专享
开通会员
开通合伙人
免费搭建同款资源站
课程资源同步更新
一对一技术指导
项目,引流等免费学习
开通合伙人
开通会员 尊享会员权益
登录
注册
找回密码
首页
幼儿启蒙
幼升小
小学
小学语文
小学数学
小学英语
初中
初中语文
初中数学
初中英语
初中物理
初中化学
初中历史
初中地理
初中生物
初中道德与法治
高中
高中语文
高中数学
高中英语
高中物理
高中化学
高中生物
高中政治
高中地理
高中历史
真题资料
中考真题
高考真题
学科小程序
教务资料
开通会员 尊享会员权益
登录
注册
找回密码
初中道德与法治
第4页
分类
初中语文
初中数学
初中英语
初中物理
初中化学
初中生物
初中道德与法治
初中历史
初中地理
版本
统编版
年级
全部
七年级上册
七年级下册
八年级上册
八年级下册
九年级上册
九年级下册
2022-2023学年辽宁省沈阳市法库县九年级上学期道德与法治期中试题及答案(Word版)
预览已结束,还剩7页未读,开通会员后可免费下载高清完整文档
付费资源
¥
8.8
10月28日 08:12
0
33
10
2023-2024学年江苏省南京市秦淮区九年级上学期道德与法治期末试题及答案(Word版)
预览已结束,还剩8页未读,开通会员后可免费下载高清完整文档
付费资源
¥
9.9
10月26日 08:22
0
25
7
2023-2024学年江苏省南京市九年级上学期道德与法治期中试题及答案(Word版)
预览已结束,还剩7页未读,开通会员后可免费下载高清完整文档
付费资源
¥
9.9
10月26日 08:21
0
37
12
2021-2022学年辽宁省沈阳市和平区九年级上学期道德与法治期末试题及答案(Word版)
预览已结束,还剩2页未读,开通会员后可免费下载高清完整文档
付费资源
¥
8.8
8月18日 09:47
0
20
5
2021-2022学年江苏省南京市浦口区九年级上学期道德与法治期末12月月考试题及答案(Word版)
预览已结束,还剩16页未读,开通会员后可免费下载高清完整文档
付费资源
¥
9.9
8月11日 09:58
0
27
13
2021-2022学年江苏省南京市秦淮区九年级上学期道德与法治第二次月考试题及答案(Word版)
预览已结束,还剩8页未读,开通会员后可免费下载高清完整文档
付费资源
¥
9.8
8月11日 09:45
0
29
8
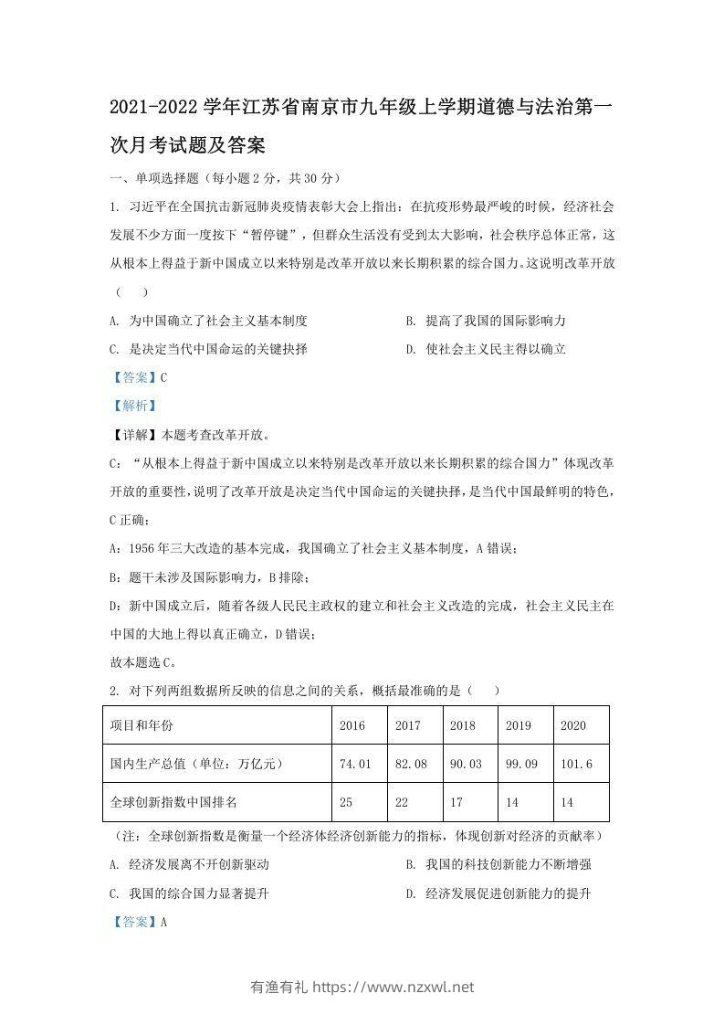
2021-2022学年江苏省南京市九年级上学期道德与法治第一次月考试题及答案(Word版)
预览已结束,还剩8页未读,开通会员后可免费下载高清完整文档
付费资源
¥
9.8
8月11日 09:28
0
38
6
2021-2022学年江苏省南京市溧水区九年级上学期道德与法治期末试题及答案(Word版)
预览已结束,还剩9页未读,开通会员后可免费下载高清完整文档
付费资源
¥
8.8
8月11日 09:20
0
23
8
2021-2022学年江苏省南京市浦口区九年级上学期道德与法治12月月考试题及答案(Word版)
预览已结束,还剩8页未读,开通会员后可免费下载高清完整文档
付费资源
¥
9.9
8月11日 09:15
0
51
10
2021-2022学年江苏省南京市九年级上学期道德与法治期中试题及答案(Word版)
预览已结束,还剩8页未读,开通会员后可免费下载高清完整文档
付费资源
¥
8.8
8月11日 09:12
0
24
11
加载更多
HI!请登录
登录
注册
微信公众号
随机文章
最近更新
有渔有礼:优质学习资料
有渔有礼学习资料网主要是为幼小初高学生提供学习资料,学科资料,学霸笔记,学习资源,教辅资料,试题试卷,课件教案等优质学习资源。
查看详情
在手机上浏览此页面
登录
没有账号?立即注册
用户名或邮箱
登录密码
记住登录
找回密码
登录
注册
已有账号,立即登录
设置用户名
设置密码
重复密码
注册
注册即表示同意
用户协议
、
隐私声明
欢迎来到有渔有礼!
有渔有礼学科网
每日分享优质学习资料
开通会员免费学习