首页
幼儿启蒙
幼升小
小学
小学语文
小学数学
小学英语
初中
初中语文
初中数学
初中英语
初中物理
初中化学
初中历史
初中地理
初中生物
初中道德与法治
高中
高中语文
高中数学
高中英语
高中物理
高中化学
高中生物
高中政治
高中地理
高中历史
真题资料
中考真题
高考真题
学科小程序
教务资料
开通会员
开通会员
全站资源会员免费学习
资源可直接下载
微信专属客服
更多权益年会员专享
开通会员
开通合伙人
免费搭建同款资源站
课程资源同步更新
一对一技术指导
项目,引流等免费学习
开通合伙人
开通会员 尊享会员权益
登录
注册
找回密码
首页
幼儿启蒙
幼升小
小学
小学语文
小学数学
小学英语
初中
初中语文
初中数学
初中英语
初中物理
初中化学
初中历史
初中地理
初中生物
初中道德与法治
高中
高中语文
高中数学
高中英语
高中物理
高中化学
高中生物
高中政治
高中地理
高中历史
真题资料
中考真题
高考真题
学科小程序
教务资料
开通会员 尊享会员权益
登录
注册
找回密码
小学数学
分类
小学语文
小学数学
小学英语
版本
全部
通用资料
人教版
北师大版
苏教版
西师大版
冀教版
青岛版(六三制)
北京版
沪教版
青岛版(五四制)
浙教版
年级
全部
一年级上册
一年级下册
二年级上册
二年级下册
三年级上册
三年级下册
四年级上册
四年级下册
五年级上册
五年级下册
六年级上册
六年级下册
类型
预习单
知识点
课时练习
专项练习
单元测试
月考试卷
期中试卷
期末试卷
三年级上数学期末拔尖测试卷5《苏教版》
------预览已结束,还剩3页未读------开通会员后可免费下载高清完整文档
付费资源
¥
9.9
1月8日 00:00
0
30
11
三上数学-苏教版数学知识点预习
------预览已结束,还剩7页未读------开通会员后可免费下载高清完整文档
付费资源
¥
9.9
9月29日 00:00
0
46
12
三上苏教版数学知识点预习
------预览已结束,还剩7页未读------开通会员后可免费下载高清完整文档
付费资源
¥
8.8
9月24日 00:00
0
48
14
2022-2023学年江苏省宿迁市宿城区苏教版三年级上册期末考试数学试卷及答案(Word版)
------预览已结束,还剩14页未读------开通会员后可免费下载高清完整文档
付费资源
¥
9.8
12月23日 08:10
0
49
15
2022-2023学年江苏省徐州市苏教版三年级上册期末考试数学试卷及答案(Word版)
------预览已结束,还剩14页未读------开通会员后可免费下载高清完整文档
付费资源
¥
9.8
12月23日 08:08
0
28
11
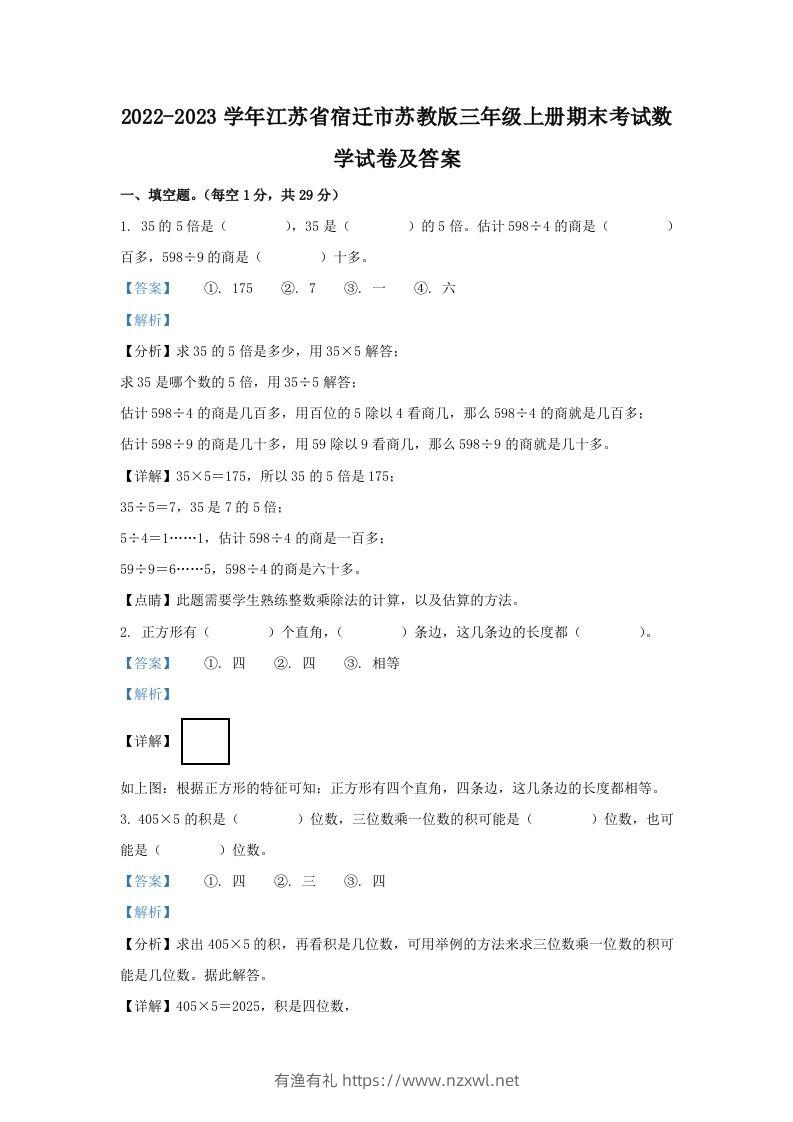
2022-2023学年江苏省宿迁市苏教版三年级上册期末考试数学试卷及答案(Word版)
------预览已结束,还剩14页未读------开通会员后可免费下载高清完整文档
付费资源
¥
9.9
12月23日 08:08
0
46
10
2022-2023学年江苏省泰州市兴化市苏教版三年级上册期末考试数学试卷及答案(Word版)
------预览已结束,还剩13页未读------开通会员后可免费下载高清完整文档
付费资源
¥
9.8
12月23日 08:07
0
32
8
2022-2023学年江苏泰州兴化市苏教版三年级上册期末考试数学试卷及答案(Word版)
------预览已结束,还剩15页未读------开通会员后可免费下载高清完整文档
付费资源
¥
8.8
12月23日 08:06
0
26
6
2022-2023学年江苏省南通市崇川区苏教版三年级上册期末考试数学试卷及答案(Word版)
------预览已结束,还剩18页未读------开通会员后可免费下载高清完整文档
付费资源
¥
9.9
12月23日 08:06
0
32
6
2022-2023学年江苏宿迁泗阳县苏教版三年级上册期末考试数学试卷及答案(Word版)
------预览已结束,还剩14页未读------开通会员后可免费下载高清完整文档
付费资源
¥
9.8
12月23日 08:04
0
29
11
加载更多
HI!请登录
登录
注册
微信公众号
随机文章
最近更新
有渔有礼:优质学习资料
有渔有礼学习资料网主要是为幼小初高学生提供学习资料,学科资料,学霸笔记,学习资源,教辅资料,试题试卷,课件教案等优质学习资源。
查看详情
在手机上浏览此页面
登录
没有账号?立即注册
用户名或邮箱
登录密码
记住登录
找回密码
登录
注册
已有账号,立即登录
设置用户名
设置密码
重复密码
注册
注册即表示同意
用户协议
、
隐私声明
欢迎来到有渔有礼!
有渔有礼学科网
每日分享优质学习资料
开通会员免费学习