首页
幼儿启蒙
幼升小
小学
小学语文
小学数学
小学英语
初中
初中语文
初中数学
初中英语
初中物理
初中化学
初中历史
初中地理
初中生物
初中道德与法治
高中
高中语文
高中数学
高中英语
高中物理
高中化学
高中生物
高中政治
高中地理
高中历史
真题资料
中考真题
高考真题
学科小程序
教务资料
开通会员
开通会员
全站资源会员免费学习
资源可直接下载
微信专属客服
更多权益年会员专享
开通会员
开通合伙人
免费搭建同款资源站
课程资源同步更新
一对一技术指导
项目,引流等免费学习
开通合伙人
开通会员 尊享会员权益
登录
注册
找回密码
首页
幼儿启蒙
幼升小
小学
小学语文
小学数学
小学英语
初中
初中语文
初中数学
初中英语
初中物理
初中化学
初中历史
初中地理
初中生物
初中道德与法治
高中
高中语文
高中数学
高中英语
高中物理
高中化学
高中生物
高中政治
高中地理
高中历史
真题资料
中考真题
高考真题
学科小程序
教务资料
开通会员 尊享会员权益
登录
注册
找回密码
中考真题
分类
中考真题
年份
2024
2023
2022
2021
2020
地区
全部
北京市
天津市
河北
山西
内蒙古
辽宁
吉林
黑龙江
上海市
江苏
浙江
安徽
福建
江西
山东
河南
湖北
湖南
广东
广西
海南
重庆市
四川
贵州
云南
西藏
陕西
甘肃
青海
宁夏
新疆
科目
语文
数学
英语
物理
化学
生物
道德与法治
历史
地理
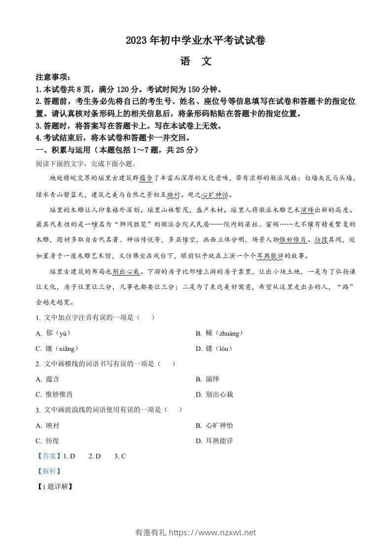
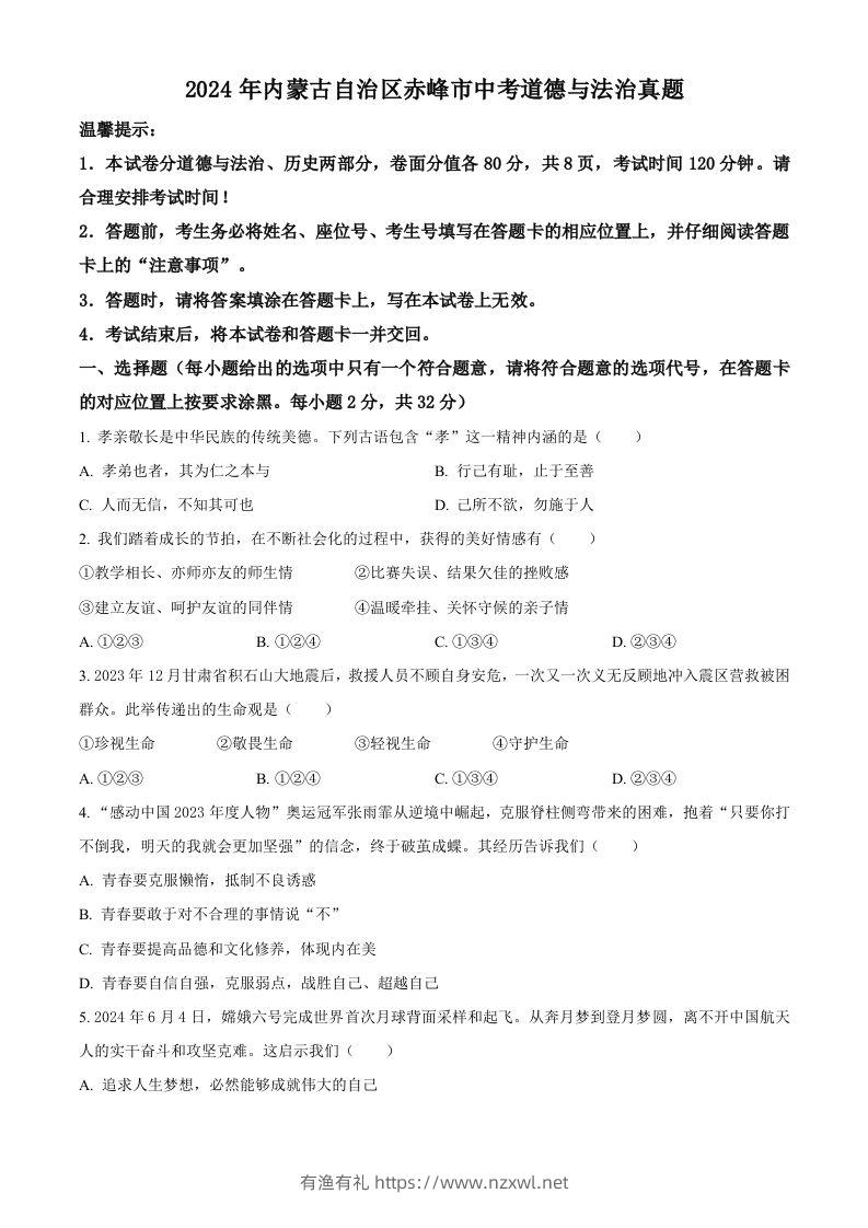
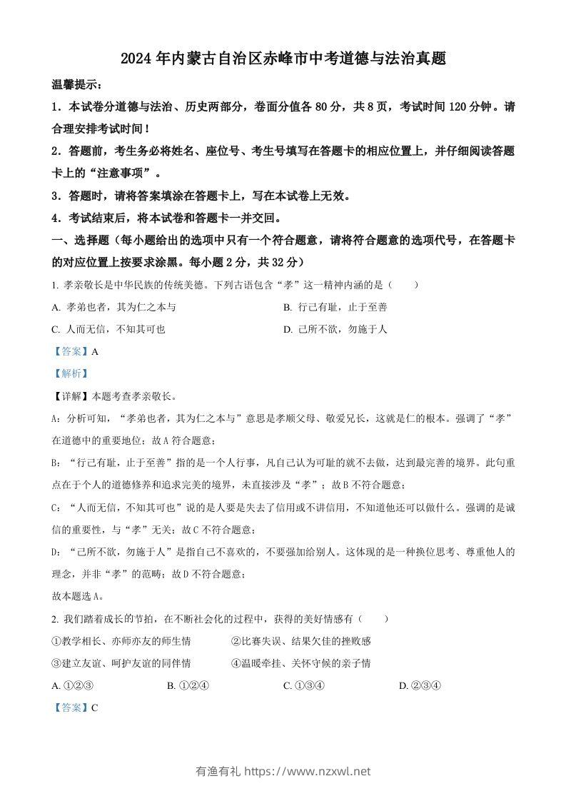
2024年内蒙古自治区赤峰市中考道德与法治真题(含答案)
------预览已结束,还剩13页未读------开通会员后可免费下载高清完整文档
付费资源
¥
9.9
12月24日 10:01
0
52
10
2024年内蒙古自治区赤峰市中考道德与法治真题(空白卷)
------预览已结束,还剩5页未读------开通会员后可免费下载高清完整文档
付费资源
¥
9.8
12月24日 10:01
0
37
10
2024年内蒙古赤峰市中考英语真题(含答案)
------预览已结束,还剩22页未读------开通会员后可免费下载高清完整文档
付费资源
¥
8.8
12月24日 10:01
0
30
12
内蒙古鄂尔多斯2020年中考语文试题(空白卷)
------预览已结束,还剩9页未读------开通会员后可免费下载高清完整文档
付费资源
¥
9.9
12月24日 09:59
0
32
8
2023年内蒙古自治区包头市中考语文真题(含答案)
------预览已结束,还剩16页未读------开通会员后可免费下载高清完整文档
付费资源
¥
8.8
12月24日 09:59
0
43
9
2022年内蒙古通辽市中考英语真题(空白卷)
------预览已结束,还剩11页未读------开通会员后可免费下载高清完整文档
付费资源
¥
8.8
12月24日 09:59
0
36
6
内蒙古赤峰市2021年中考英语试题(含答案)
------预览已结束,还剩21页未读------开通会员后可免费下载高清完整文档
付费资源
¥
9.8
12月24日 09:59
0
30
12
内蒙古自治区通辽市2021年中考地理真题
------预览已结束,还剩15页未读------开通会员后可免费下载高清完整文档
付费资源
¥
9.8
12月24日 09:59
0
38
9
2022年内蒙古赤峰市中考地理真题(空白卷)
------预览已结束,还剩11页未读------开通会员后可免费下载高清完整文档
付费资源
¥
8.8
12月24日 09:59
0
21
6
2023年内蒙古赤峰市中考生物真题(空白卷)
------预览已结束,还剩10页未读------开通会员后可免费下载高清完整文档
付费资源
¥
9.9
12月24日 09:59
0
45
12
加载更多
HI!请登录
登录
注册
微信公众号
随机文章
最近更新
有渔有礼:优质学习资料
有渔有礼学习资料网主要是为幼小初高学生提供学习资料,学科资料,学霸笔记,学习资源,教辅资料,试题试卷,课件教案等优质学习资源。
查看详情
在手机上浏览此页面
登录
没有账号?立即注册
用户名或邮箱
登录密码
记住登录
找回密码
登录
注册
已有账号,立即登录
设置用户名
设置密码
重复密码
注册
注册即表示同意
用户协议
、
隐私声明
欢迎来到有渔有礼!
有渔有礼学科网
每日分享优质学习资料
开通会员免费学习