1..人教版七年级上册数学知识点总结

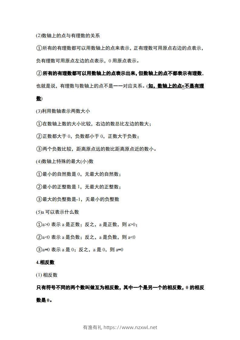
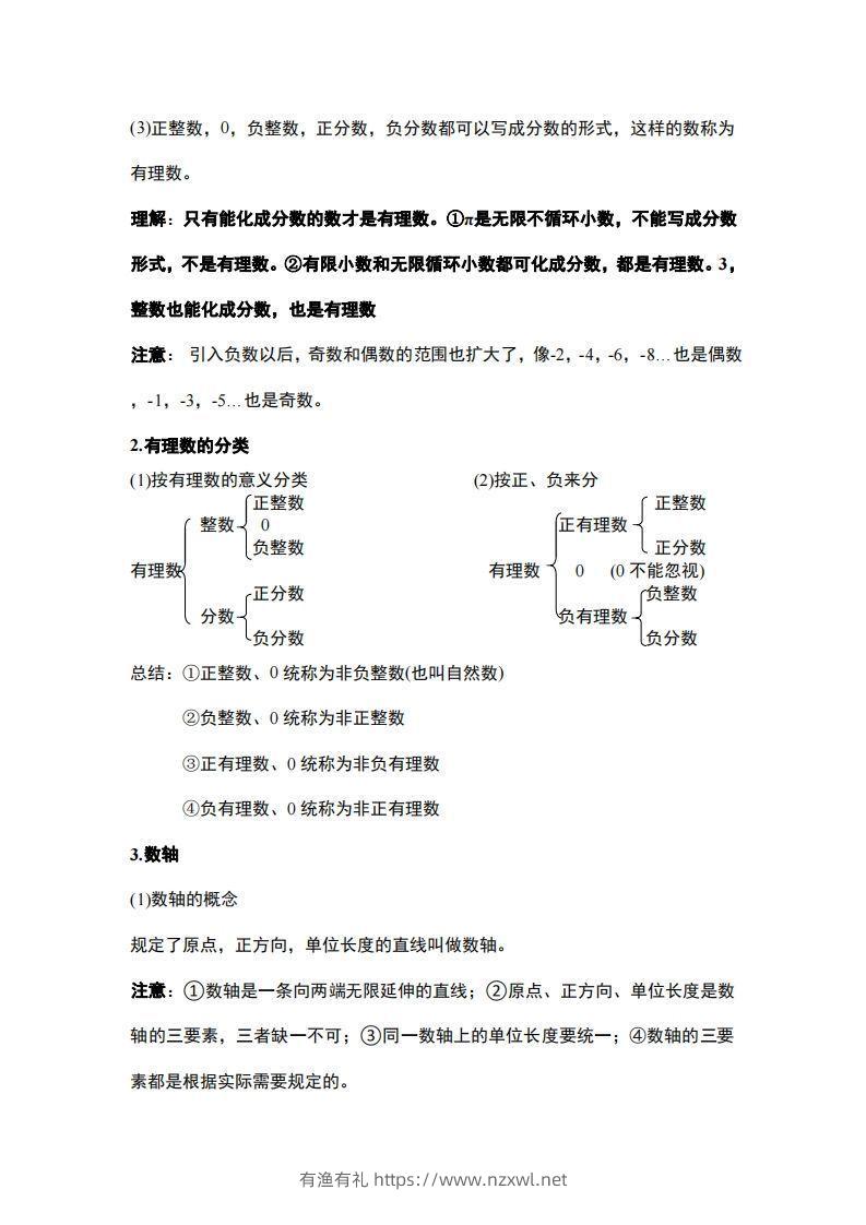
图片[1]-1..人教版七年级上册数学知识点总结-有渔有礼
图片[2]-1..人教版七年级上册数学知识点总结-有渔有礼
图片[3]-1..人教版七年级上册数学知识点总结-有渔有礼

预览已结束,还剩18页未读,开通会员后可免费下载高清完整文档

1..人教版七年级上册数学知识点总结-有渔有礼
1..人教版七年级上册数学知识点总结
此内容为付费资源,请付费后查看
9.929.8
立即购买
您当前未登录!建议登陆后购买,可保存购买订单
格式pdf
页数21 页
大小455.59 KB
付费资源
© 版权声明
THE END
喜欢就支持一下吧
点赞8 分享
评论 抢沙发

请登录后发表评论

    暂无评论内容