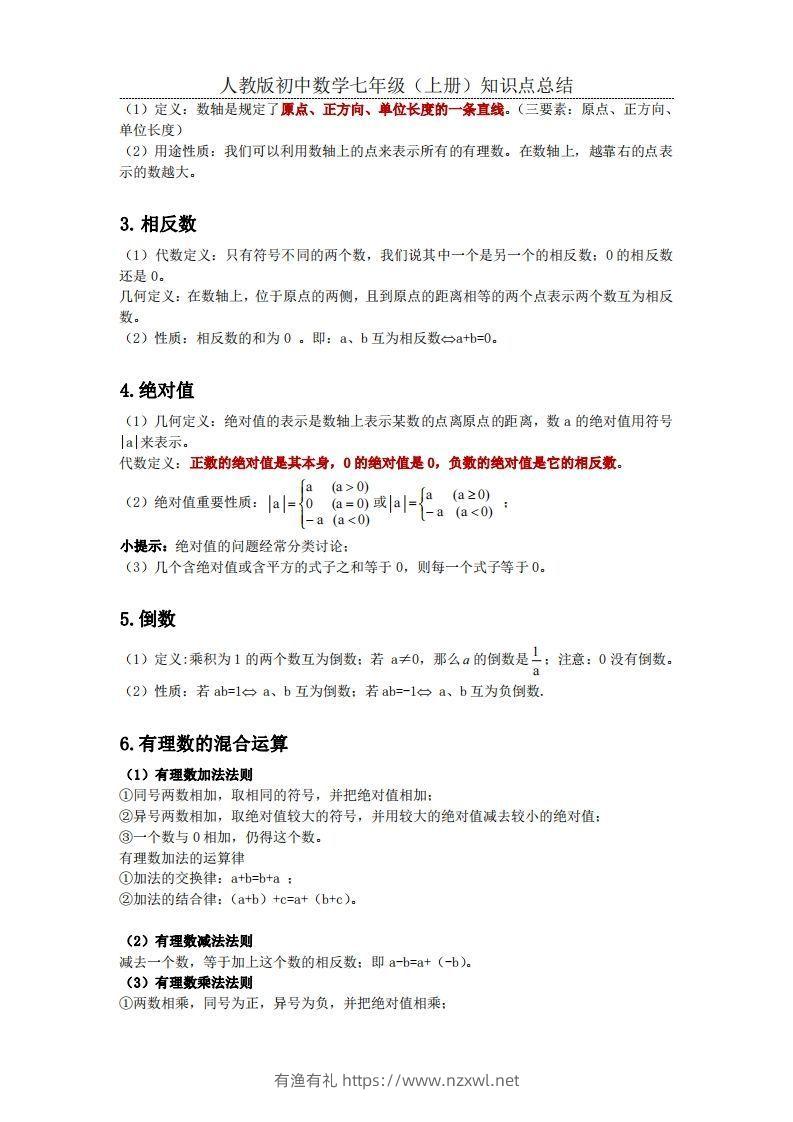
2.人教版初中数学七年级上册知识点总结

图片[1]-2.人教版初中数学七年级上册知识点总结-有渔有礼
图片[2]-2.人教版初中数学七年级上册知识点总结-有渔有礼
图片[3]-2.人教版初中数学七年级上册知识点总结-有渔有礼

预览已结束,还剩6页未读,开通会员后可免费下载高清完整文档

2.人教版初中数学七年级上册知识点总结-有渔有礼
2.人教版初中数学七年级上册知识点总结
此内容为付费资源,请付费后查看
9.929.8
立即购买
您当前未登录!建议登陆后购买,可保存购买订单
格式pdf
页数9 页
大小404.20 KB
付费资源
© 版权声明
THE END
喜欢就支持一下吧
点赞13 分享
评论 抢沙发

请登录后发表评论

    暂无评论内容