2020-2021学年七年级上册数学第一章第一节测试卷及答案人教版(Word版)

图片[1]-2020-2021学年七年级上册数学第一章第一节测试卷及答案人教版(Word版)-有渔有礼
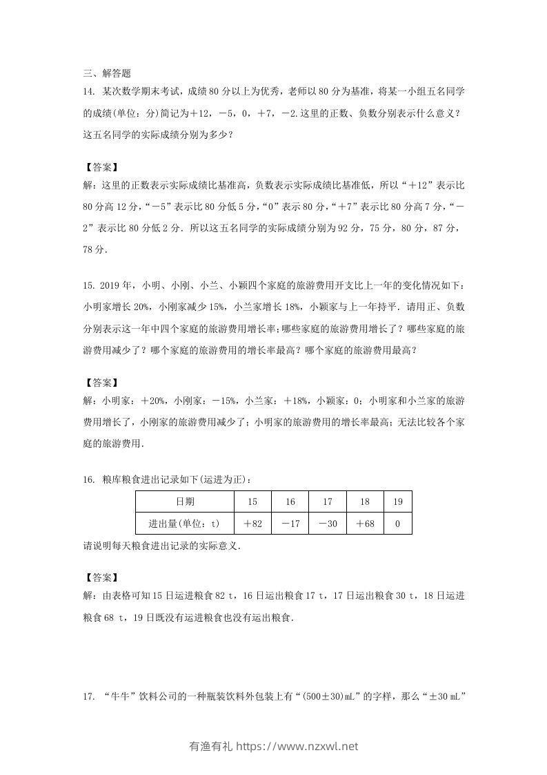
图片[2]-2020-2021学年七年级上册数学第一章第一节测试卷及答案人教版(Word版)-有渔有礼
图片[3]-2020-2021学年七年级上册数学第一章第一节测试卷及答案人教版(Word版)-有渔有礼

预览已结束,还剩1页未读,开通会员后可免费下载高清完整文档

2020-2021学年七年级上册数学第一章第一节测试卷及答案人教版(Word版)-有渔有礼
2020-2021学年七年级上册数学第一章第一节测试卷及答案人教版(Word版)
此内容为付费资源,请付费后查看
9.929.8
立即购买
您当前未登录!建议登陆后购买,可保存购买订单
格式doc
页数4 页
大小40.00 KB
付费资源
© 版权声明
THE END
喜欢就支持一下吧
点赞9 分享
评论 抢沙发

请登录后发表评论

    暂无评论内容