一年级语文下册期末总结—易读(写)错的字

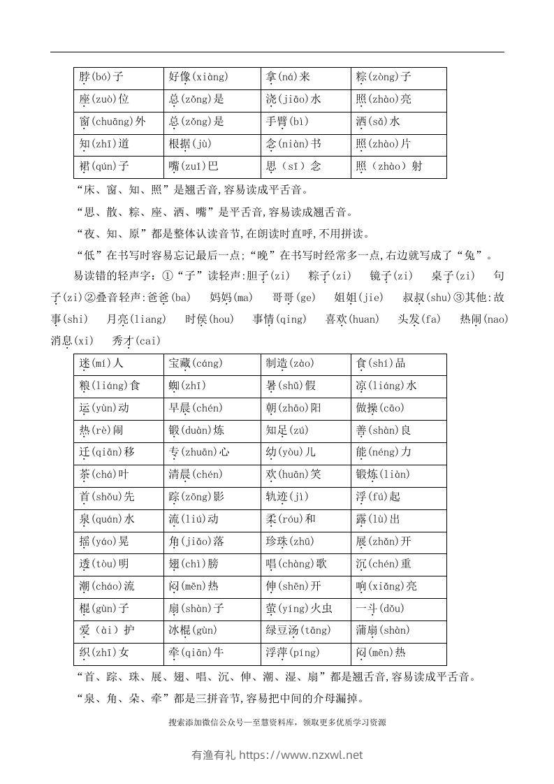
图片[1]-一年级语文下册期末总结—易读(写)错的字-有渔有礼
图片[2]-一年级语文下册期末总结—易读(写)错的字-有渔有礼
图片[3]-一年级语文下册期末总结—易读(写)错的字-有渔有礼

预览已结束,还剩2页未读,开通会员后可免费下载高清完整文档

一年级语文下册期末总结—易读(写)错的字-有渔有礼
一年级语文下册期末总结—易读(写)错的字
此内容为付费资源,请付费后查看
8.829.8
立即购买
您当前未登录!建议登陆后购买,可保存购买订单
格式docx
页数5 页
大小27.73 KB
付费资源
© 版权声明
THE END
喜欢就支持一下吧
点赞14 分享
评论 抢沙发

请登录后发表评论

    暂无评论内容